移工留才久用方案是什麼?對雇主來說有哪些優勢!
簡單來說,「移工留才久用方案」主要是讓符合資格的移工與僑外生可以申請成為中階技術人力,讓資深優秀的移工不再有來臺工作年限,同時補足台灣長期外籍人力不足的現況。
對於雇主而言,政府也提供了配套措施,鼓勵雇主將目前聘僱的資深看護工轉任為中階技術人力,不只減輕了雇主需要長期照護的需要,也減低國內長期人力不足的困擾,截至112年5月已有5000多位雇主申請轉任成功,以下是轉任中階技術人力的好處。

雇主好處:
- 雇主家中的資深看護工,不再受限於12年或14年的在臺工作年限,能提供更穩定的照顧品質。
- 雇主可免繳每月2,000元的就業安定費,稍微減輕家中的經濟負擔。
- 減少雇主與新任看護工的磨合期,聘僱新任看護工通常需經歷一段磨合期,雙方才能了解彼此的生活習慣,將現任的資深看護工轉任中階,能避免聘僱新任看護時的磨合期,提供雇主更穩定的勞動力。
移工好處:
- 轉任後在台灣沒有工作年限限制,工作更穩定。
- 看護工符合資格後可申請永久居留,工作更認真,更有歸屬感。
- 轉任中階技術人力,對移工來說有更好的職涯發展,且工作收入更穩定,對於工作能夠更加投入。
雇主如何將看護工轉中階,需具備哪些資格?
適合對象與條件資格:
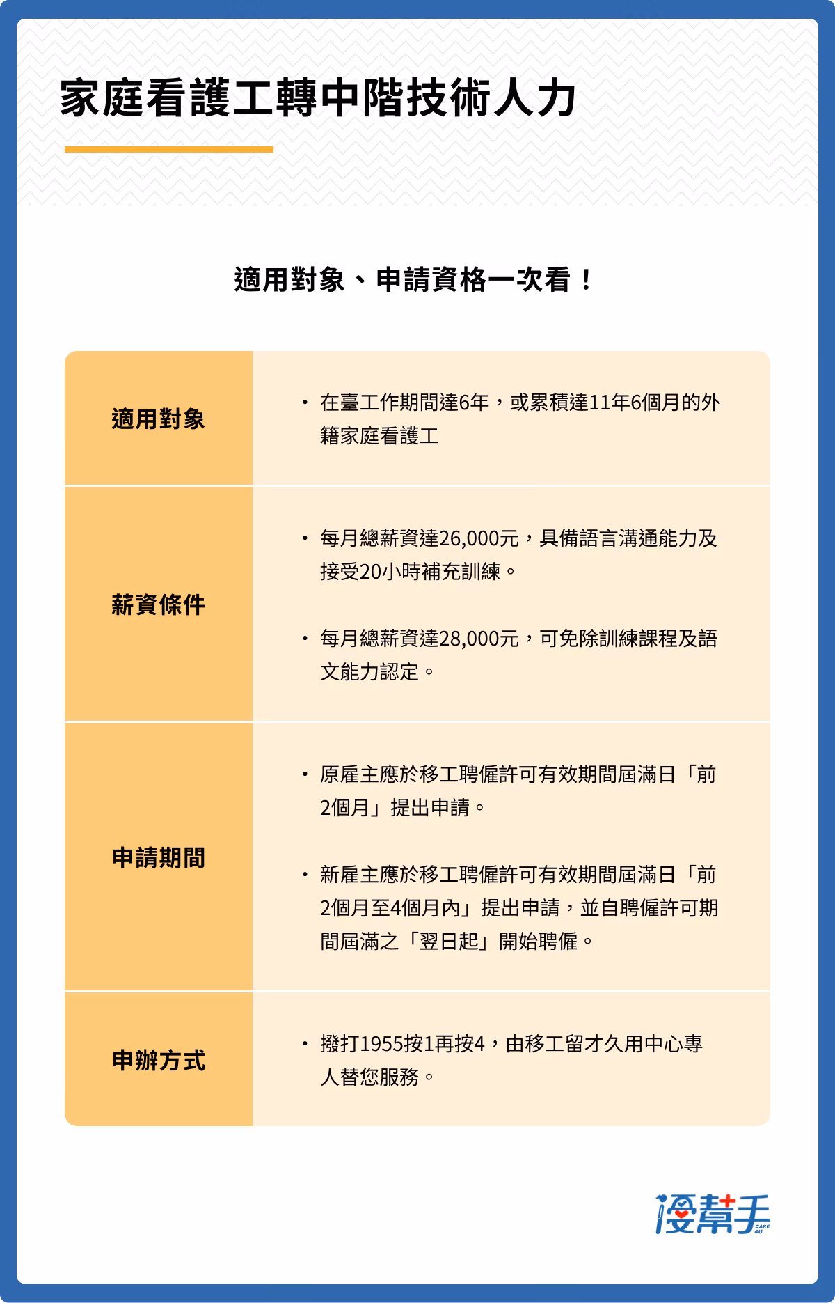
在臺工作期間達6年,或累積達11年6個月的家庭看護工,且符合以下任一條件。
- 每月總薪資達新臺幣26,000元且具備語言溝通能力及接受20小時補充訓練。
- 每月總薪資達新臺幣28,000元,可免除訓練課程及語文能力認定。
申請有效期間:
- 原雇主應於移工聘僱許可有效期間屆滿日「前2個月」提出申請。
- 新雇主應於移工聘僱許可有效期間屆滿日「前2個月至4個月內」提出申請,並自聘僱許可期間屆滿之「翌日起」開始聘僱。
線上申辦方式:
雇主可至「外國人申請案件線上申辦系統」,點選「家庭看護工雇主」進行申辦,在線上申辦前請確認是否備齊以下文件:
- 申請書。
- 雇主國民身分證正反面影本。
- 外國人護照影本(移工)。
- 外國人技術條件證明(接受20小時補充訓練之證明文件)。
- 申請聘僱許可日前一年內健康檢查合格證明。
電話申辦方式:
- 移工留才久用服務中心提供單一窗口,協助雇主申辦「中階技術工作外國人聘僱許可」。
- 只要撥打1955按1再按4,就會有專人替您服務。(服務時間:週一至週五,08:30 至 17:30)

有照顧需求家庭,如何申請中階技術家庭看護工?
對於有照顧需求的家庭,雇主可透過直接聘僱的方式申請,只需向勞動部申請「中階技術工作外國人聘僱許可」即可,以下是申請作業流程。
步驟一:符合申請條件資格
- 詳細資訊,請參考本篇文章。
步驟二:向長照中心辦理推介本國照服員
- 向長照中心辦理推介本國籍的照顧服務員,當無法推介成功就會進入下一步(通常只是走個流程而已)。
步驟三:向勞動部申請並取得聘僱許可
完成推介日起60天內向勞動部申請並取得聘僱許可,需注意以下事項:
- 自國外引進移工聘僱為中階技術工作外國人,由移工曾受聘僱之雇主於預定聘僱起始日前申請。
- 國內聘僱移工為中階技術工作外國人,申請期間如下:
- 原雇主:移工聘期居滿日前2個月申請。
- 新雇主:移工聘期居滿日前2至4個月內申請。
- 自國外引進或國內聘僱僑外生為中階技術工作外國人,由雇主於預定聘僱起始日前申請。
步驟四:自國外引進或國內接續移工
- 國外引進者,入境日起3日內辦理通報,3工作日內接受健康檢查。
- 國內聘僱者,自申請聘僱許可日起3日內辦理通報,於聘僱許可生效日前1年內辦理健康檢查(僑外生須於申請聘僱許可日前3個月內辦理健康檢查)。
以下是中階技術家庭看護工申請流程圖:

常見問題
優幫手觀點
政府推動移工留才久用方案已超過二週年,截至112年已有超過5000名雇主成功轉任,其實推動的還不錯,但實務上其實可加強配套措施,讓雇主更有意願將看護工轉任為中階技術人力。
整體來看,移工留才久用方案對雇主來說仍是利大於弊,除了每月免除2,000元的就業安定費,同時還取消了外籍看護來臺工作年限,長期來看對雇主依然是好處多多。
相信本篇文章對於如何將家中看護轉任為中階技術人力,以及對於有照顧需求的家庭,要如何申請中階技術看護工有詳細的解釋,如有任何不清楚的地方,都歡迎聯絡優幫手人力仲介,讓我們來替您服務。







